您好,韦柏国际(Vanpac GroupAsia)欢迎您
登录
|
注册
设为首页
|
加入收藏
|
网站地图
5×10小时热线 AM 09:00-PM 06:00
4006-318-218
在线客服
关注我们
关注韦柏国际公众号
网站导航
国际搬家
国际搬家流程
出国/回国搬家服务
选择我们理由
国际标准服务
国际包装材料
客户评价
办公室搬迁
办公室搬迁流程
办公室搬迁服务
选择韦柏办公室搬迁理由
服务保障
客户晒单
服务案例
宠物托运
宠物托运流程
宠物托运服务
选择韦柏宠物托运理由
客户评价
联系我们
宠物托运指南
档案搬迁
档案搬迁流程
档案搬迁服务
档案搬迁安全
档案搬迁8大理由
客户评价
档案搬迁案例
国际托运
国际托运
资讯中心
活动专题
其他服务
回国学堂
出国学堂
档案搬迁
宠物托运
办公室搬迁
国际搬家
公司新闻
服务案例
办公室搬迁
国际搬家
宠物托运
档案搬迁
其他服务
关于我们
公司概况
我们的优势
企业文化
媒体报道
合作客户
联系我们
发展历程
核心团队
荣誉资质
文件下载
人才招聘
联系我们
售后服务
联系地址
在线留言
中文
英文
繁体
移动端
微信小程序
打开微信,扫一扫登陆小程序,可以快速查询报价
微信扫一扫
打开微信,扫一扫登陆小程序,可以快速查询报价
首页
国际搬家
办公室搬迁
宠物托运
档案搬迁
国际托运
国际托运
资讯中心
服务案例
关于我们
联系我们
客服QQ
在线客服01
Ivan
在线客服02
Alan
在线客服03
Arjun
在线客服
微信客服
扫一扫添加客服
联系电话
全国统一服务热线: 4006-318-218
海外统一服务专线: +86 20 38218341
服务时间
5×10小时服务时间
AM 09:00-PM 06:00
订单查询
在线留言
联系我们
投诉建议
返回首页
当前位置:
首页
>
出国学堂
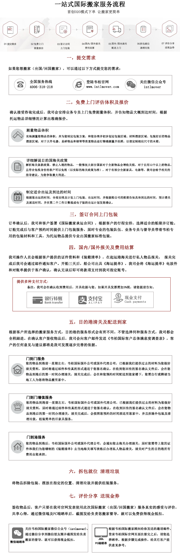
一站式国际搬家服务流程
来源:韦柏国际
时间:2019-04-26
关键词: 一站式国际搬家服务流程
上一篇:国际标准包装材料
下一篇:出国搬家常见问题
返回列表
推荐阅读
国际标准包装材料
资讯中心
公司新闻
国际搬家
办公室搬迁
宠物托运
档案搬迁
出国学堂
回国学堂
其他服务
活动专题
国际
搬家
办公室
搬迁
宠物
托运
档案
搬迁
其它
服务
出国搬家
回国搬家
门到门即时报价
门到港自助查价
集中托运团购
请选择目的地搬家类型
联排或独栋别墅
带电梯的公寓
公寓首层
无公寓电梯2楼-3楼
无公寓电梯4楼-6楼
无公寓电梯6楼以上
仓库
其他
请选择是否有沉重物品
其他沉重物品
实木大型工艺品
大型玉石工艺品
大型保险箱
钢琴
无
单位
不清楚
立方米
千克
磅
咨询客服
全国免费服务热线:4006-318-218
结伴托运服务
海运搬家服务
空运搬家服务
请选择目的地搬家类型
联排或独栋别墅
带电梯的公寓
公寓首层
无公寓电梯2楼-3楼
无公寓电梯4楼-6楼
无公寓电梯6楼以上
仓库
其他
请选择是否有沉重物品
其他沉重物品
实木大型工艺品
大型玉石工艺品
大型保险箱
钢琴
无
单位
不清楚
立方米
千克
磅
咨询客服
海外服务专线:+86 20 38218341
国内办公室搬迁
咨询客服
全国免费服务热线:4006-318-218
国际宠物托运
种类
犬
猫
兔子
龙猫
仓鼠
豚鼠
性别
公
母
节育
是否疫苗检查
是
否
是否有健康证
是
否
咨询客服
全国免费服务热线:4006-318-218
国内档案搬迁
企业档案搬迁
学校档案搬迁
政府档案搬迁
企业档案搬迁
单位
立方米
千克
磅
不清楚
是否需要包装材料
不需要
需要
是否需要包装材料
不需要
需要
咨询客服
全国免费服务热线:4006-318-218
其他服务
请选择服务类型
国际托运
咨询客服
全国免费服务热线:4006-318-218
联系我们
服务时间:
周一至周五(AM9:00-PM18:00)
全国统一服务热线:
4006-318-218
国外统一服务热线:
+86 20 38218341
公司邮箱:
rates@intlmover.com.cn
公司网址:
www.intlmover.com.cn
微信公众号:
intlmover
在线客服:
点击咨询
扫二维码关注
扫一扫添加客服
最新搬家案例
更多
南山集团深圳赤湾东方物流公司办公室搬迁案例分享
南山集团深圳赤湾东方物流公司办公室搬迁案例分享,详细了解请点击!
2019-08-30
广州市国际搬家到伊朗包装案例
广州市国际搬家到伊朗包装案例123123
2019-04-02
广州市国际搬家到香港包装案例
广州市国际搬家到香港包装案例
2018-02-22
广州市国际搬家到韩国包装案例
广州市国际搬家到韩国包装案例
2018-01-08
最新搬家资讯
更多
1
国际标准包装材料
2
出国搬家常见问题
3
中国海关所需证件
4
各国海关所需表格及文件
5
出国禁运物品限制
6
保险价格及条款
请填写联系信息,以便获取相关出运方案
*
称呼:
先生
女士
*
联系电话:
*
希望联系途径:
请选择联系途径
*
请输入联系信息:
*
方便联系日期:
*
时段:
请选择时段
8:00-9:00
9:00-10:00
10:00-11:00
11:00-12:00
2:00-3:00
3:00-4:00
4:00-5:00
5:00-6:00
*
渠道来源
热门国家
AB
CDEFG
HIJKL
MNP
QRST
WXYZ
中国
加拿大
美国
澳大利亚
新西兰
马来西亚
德国
英国
新加坡
日本
意大利
法国
瑞典
西班牙
南非
荷兰
A
阿尔巴尼亚
阿尔及利亚
阿富汗
阿根廷
阿拉伯联合酋长国
阿鲁巴
阿曼
阿塞拜疆
阿森松岛
埃及
埃塞俄比亚
爱尔兰
爱沙尼亚
安道尔
安哥拉
安圭拉
安提瓜岛和巴布达
澳大利亚
奥地利
奥兰群岛
B
巴巴多斯岛
巴布亚新几内亚
巴哈马
巴基斯坦
巴拉圭
巴勒斯坦
巴林
巴拿马
巴西
白俄罗斯
百慕大
保加利亚
北马里亚纳群岛
贝宁
比利时
冰岛
波多黎各
波兰
玻利维亚
波斯尼亚和黑塞哥维那
博茨瓦纳
伯利兹
不丹
布基纳法索
布隆迪
布韦岛
C
朝鲜
D
丹麦
德国
东帝汶
多哥
多米尼加
多米尼加共和国
E
俄罗斯
厄瓜多尔
厄立特里亚
F
法国
法罗群岛
法属波利尼西亚
法属圭亚那
法属南部领地
梵蒂冈
菲律宾
斐济
芬兰
佛得角
弗兰克群岛
G
冈比亚
刚果
刚果民主共和国
哥伦比亚
哥斯达黎加
格恩西岛
格林纳达
格陵兰
古巴
瓜德罗普
关岛
圭亚那
H
哈萨克斯坦
海地
韩国
荷兰
荷属安地列斯
赫德和麦克唐纳群岛
洪都拉斯
J
基里巴斯
吉布提
吉尔吉斯斯坦
几内亚
几内亚比绍
加拿大
加纳
加蓬
柬埔寨
捷克共和国
津巴布韦
K
喀麦隆
卡塔尔
开曼群岛
科科斯群岛
科摩罗
科特迪瓦
科威特
克罗地亚
肯尼亚
库克群岛
L
拉脱维亚
莱索托
老挝
黎巴嫩
利比里亚
利比亚
立陶宛
列支敦士登
留尼旺岛
卢森堡
卢旺达
罗马尼亚
M
马达加斯加
马尔代夫
马耳他
马拉维
马来西亚
马里
马其顿
马绍尔群岛
马提尼克
马约特岛
曼岛
毛里求斯
毛里塔尼亚
美国
美属萨摩亚
美属外岛
蒙古
蒙特塞拉特
孟加拉
密克罗尼西亚
秘鲁
缅甸
摩尔多瓦
摩洛哥
摩纳哥
莫桑比克
墨西哥
N
纳米比亚
南非
南极洲
南乔治亚和南桑德威奇群岛
瑙鲁
尼泊尔
尼加拉瓜
尼日尔
尼日利亚
纽埃
挪威
诺福克
P
帕劳群岛
皮特凯恩
葡萄牙
Q
乔治亚
R
日本
瑞典
瑞士
S
萨尔瓦多
萨摩亚
塞尔维亚,黑山
塞拉利昂
塞内加尔
塞浦路斯
塞舌尔
沙特阿拉伯
圣诞岛
圣多美和普林西比
圣赫勒拿
圣基茨和尼维斯
圣卢西亚
圣马力诺
圣皮埃尔和米克隆群岛
圣文森特和格林纳丁斯
斯里兰卡
斯洛伐克
斯洛文尼亚
斯瓦尔巴和扬马廷
斯威士兰
苏丹
苏里南
所罗门群岛
索马里
T
塔吉克斯坦
泰国
坦桑尼亚
汤加
特克斯和凯克特斯群岛
特里斯坦达昆哈
特立尼达和多巴哥
突尼斯
图瓦卢
土耳其
土库曼斯坦
托克劳
W
瓦利斯和福图纳
瓦努阿图
危地马拉
维尔京群岛,美属
维尔京群岛,英属
委内瑞拉
文莱
乌干达
乌克兰
乌拉圭
乌兹别克斯坦
X
西班牙
希腊
新加坡
新喀里多尼亚
新西兰
匈牙利
叙利亚
Y
牙买加
亚美尼亚
也门
伊拉克
伊朗
以色列
意大利
印度
印度尼西亚
英国
英属印度洋领地
约旦
越南
Z
赞比亚
泽西岛
中国
乍得
直布罗陀
智利
中非共和国
< 返回
有三级
< 返回
有两级